ผมได้มอบหมายให้น้องนักศึกษาเภสัชฝึกงาน ซึ่งมาฝึกงานที่บริษัทผมทำโปรเจกต์ที่น่าสนใจอันนึงครับ เป็นการสัมภาษณ์พี่เภสัชกรการตลาด ซึ่งมากประสบการณ์ที่คร่ำหวอดอยู่ในวงการยามายาวนาน หัวข้อหลักที่เราคุยกันครั้งนี้ คือ “Active Listening” ซึ่งเนื้อหาที่ได้น่าสนใจมากครับ มันไม่ใช่แค่เรื่องของการ “ได้ยิน” เสียงที่ใครสักคนพูด แต่เป็นอะไรที่มากกว่านั้นเยอะ บทความเต็มๆ ของพี่เภสัชกรผู้ให้สัมภาษณ์ เดี๋ยวน้องฝึกงานจะเรียบเรียงมาให้อ่านเร็วๆ นี้นะครับ แต่เบื้องต้นผมขอเรียบเรียงมาเล่าจากมุมมองของผมก่อน
ความสำคัญของ Active Listening ต่อคนวงการยา
เราเริ่มต้นบทสนทนา โดยพี่ปุ๊ก พี่เภสัชกรผู้ให้สัมภาษณ์ ได้เล่าถึงประสบการณ์ตรงที่เดิมตนเองย้ายจากบทบาทผู้แทนยา สู่ Sales Manager และปัจจุบันคือ Training Manager ซึ่งทักษะนี้สำคัญในทุกตำแหน่งที่เธอผ่านมา
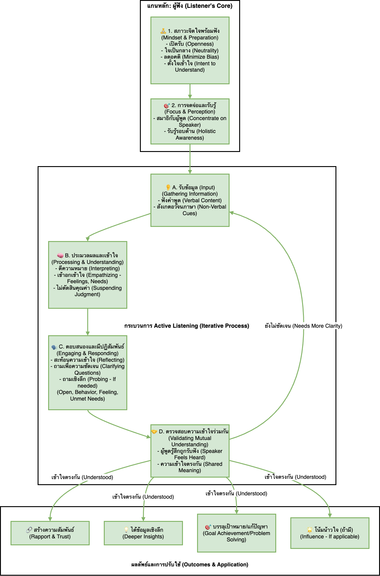
“จริงๆ อ่ะ Active Listening คือการฟังอย่างตั้งใจ แต่โดยนิยามจริงๆ อ่ะ มันคือการฟังอย่างเข้าใจ ไม่ใช่แค่ตั้งใจนะ Level มันไปมากกว่าการเข้าใจ หรือ Emphatic Listening” พี่ปุ๊กเริ่มอธิบาย “ถามว่าทำไมถึงสำคัญกับวงการยา พี่ว่ามันสำคัญกับทุกวงการนะคะ การสื่อสารเนี่ย… ไม่ใช่เฉพาะกับลูกค้าด้วยนะ บางทีคนใกล้ตัว ครอบครัว ลูก ภรรยา สามี จริงๆ มันสำคัญหมด”
ประโยคนี้ทำให้ผมฉุกคิดเลยครับ เรามักจะมองว่าการสื่อสารคือการพูดให้เก่ง การนำเสนอให้เฉียบคม แต่จริงๆ แล้วรากฐานที่สำคัญที่สุดอาจจะเป็น “การฟัง” ที่เรามักจะละเลยไปหรือเปล่า?
ไม่ใช่แค่ “ได้ยิน” แต่ต้อง “เข้าใจ”: ความซับซ้อนที่ซ่อนอยู่ในการฟัง
“เคยไหมคะ เวลาที่เราอธิบายอะไรบางอย่างให้ใครฟัง แล้วเขาก็พยักหน้าหงึกๆ เหมือนจะเข้าใจ แต่พอให้เขาลองทำหรือทวนสิ่งที่เราพูด กลับกลายเป็นว่าเขาจับใจความสำคัญไม่ได้เลย นั่นอาจเป็นเพราะเขาแค่ “ได้ยิน” (Hearing) แต่ไม่ได้ “รับฟังอย่างเข้าใจ” (Listening with understanding)”
พี่ปุ๊กยกตัวอย่างได้เห็นภาพมากครับ “มันไม่ใช่แค่ Wording ที่เราได้ยิน แต่เราต้องฟัง Feeling ของเขา สิ่งที่เขาคิด ความต้องการของเขา เราต้องตีความ เพราะว่า Wording อ่ะ พี่ยกตัวอย่างนะ ส้ม (ชื่อน้องนักศึกษา) ลองอธิบายรสชาติหวานซิ” น้องส้มก็พยายามอธิบาย แต่ก็วนไปวนมา “มันก็…หวาน…ไม่เหมือนรสอื่น” พี่ปุ๊กสรุป “เห็นไหม อธิบายไม่ได้ถูกป่ะ? เพราะนี่คือข้อจำกัดของภาษา ภาษาไม่สามารถอธิบายทุกอย่างได้”
นี่คือจุดสำคัญเลยครับ! สิ่งที่คนพูดออกมาเป็นคำพูด (Verbal) อาจเป็นแค่ยอดภูเขาน้ำแข็ง แต่ความรู้สึก (Feelings) ความคิด (Thoughts) และความต้องการที่แท้จริง (Underlying Needs) ต่างหากที่อยู่ใต้น้ำ ซึ่งการฟังอย่างตั้งใจจะช่วยให้เราดำดิ่งลงไปค้นพบสิ่งเหล่านี้ได้
ลองนึกภาพตามนะคะ เวลาลูกค้า (อาจารย์หมอ) บอกว่า “ยาตัวนี้ใช้แล้วคนไข้บ่นปวดหัว” ถ้าเราแค่ “ได้ยิน” เราอาจจะรีบสวนกลับไปทันทีว่า “ไม่จริงค่ะอาจารย์ ยาของบริษัทเราผลข้างเคียงต่ำมาก จากผลวิจัย…” ผลลัพธ์คืออะไรคะ? อาจารย์หมออาจจะรู้สึกว่าเราไม่รับฟัง ไม่เข้าใจปัญหาของเขา และอาจจะปิดใจไม่คุยกับเราต่อเลยก็ได้
แต่ถ้าเราใช้ Active Listening เราจะพยายาม “เข้าใจ” ก่อน “อาจารย์กำลังจะบอกว่า อาจารย์กังวลที่จะสั่งจ่ายยาตัวนี้ให้กับคนไข้ เพราะกลัวเรื่องอาการปวดหัวใช่ไหมครับ?” การสะท้อนความเข้าใจแบบนี้ จะทำให้อาจารย์หมอรู้สึกว่าเราฟังเขาจริงๆ เขากำลังรู้สึกอะไร เขาต้องการอะไร ซึ่งภาษาพูดตรงๆ มันอาจจะบอกไม่ได้ทั้งหมด
เปิดตำราฝึก Active Listening: ไม่ใช่แค่พรสวรรค์ แต่เป็นทักษะที่สร้างได้
ข่าวดีก็คือ Active Listening ไม่ใช่เรื่องของพรสวรรค์ แต่เป็นทักษะที่เราทุกคนสามารถฝึกฝนและพัฒนาได้ครับ พี่ปุ๊กให้แนวทางที่น่าสนใจไว้หลายข้อเลยทีเดียว
- แสดงออกว่าเรา “Active” อยู่เสมอ:
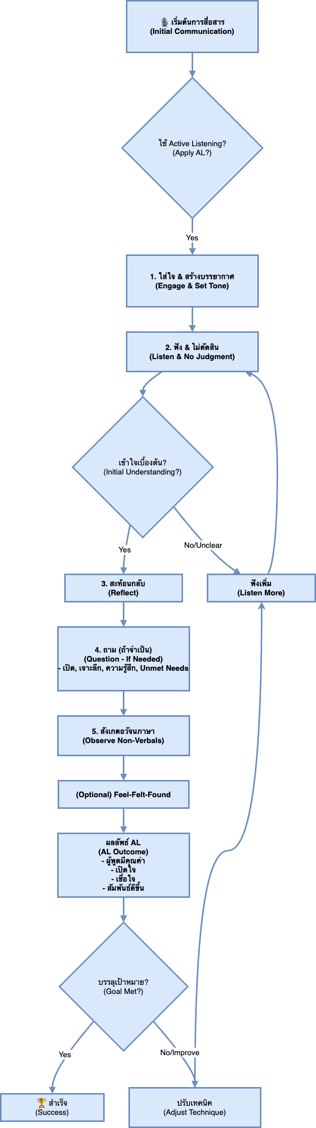
เวลาใครพูดกับเรา ไม่ใช่แค่ยืนนิ่งๆ หรือมองไปทางอื่นนะครับ การพยักหน้าเบาๆ การสบตา (อย่างเหมาะสม) หรือการตอบรับสั้นๆ เช่น “ครับ” “ค่ะ” “อ๋อ” “เข้าใจครับ” เป็นการส่งสัญญาณให้ผู้พูดรู้ว่าเรากำลังตั้งใจฟังเขาอยู่จริงๆ - ฝึกฝน “วลีสะท้อนกลับ” (Reflective Phrases):
นี่คือหัวใจสำคัญเลยครับ คือการดึงเอา “ความรู้สึก” และ “คำพูด” ของเขามาสรุปเป็นคำพูดของเรา แล้วลองโยนกลับไปถามเขาเพื่อตรวจสอบความเข้าใจ เช่น- “ที่คุณส้มเล่ามาทั้งหมด ดูเหมือนว่าคุณส้มกำลังรู้สึกตื่นเต้นกับโอกาสใหม่นี้มากๆ เลยใช่ไหมครับ?”
- “ถ้าผมเข้าใจไม่ผิด อาจารย์กำลังกังวลว่าผลข้างเคียงของยาตัวนี้อาจจะกระทบกับความร่วมมือในการรักษาของคนไข้ใช่ไหมครับ?”
พี่ปุ๊กเน้นว่า “พอเรามีการสะท้อนกลับแบบนี้ คนฟังเขาจะรู้สึกว่า…ฉันมี Value จังเลยอ่ะ เขาตั้งใจฟังฉัน เขารู้สึกมีคุณค่า หลังจากนั้นเขาก็จะ Respect ตัวเรา”
- หัวใจสำคัญ: “ห้ามตัดสิน” (No Judging) และ “ห้ามให้ค่า” (No Assigning Value):
นี่อาจจะเป็นข้อที่ยากที่สุดสำหรับหลายคนครับ เวลาที่เราฟังใครพูด โดยเฉพาะเรื่องที่เรามีความเห็นแตกต่าง เรามักจะเผลอตัดสินไปแล้วว่า “ถูก” หรือ “ผิด” “ดี” หรือ “ไม่ดี” หรือรีบพูดแทรกว่า “ผมไม่เห็นด้วยเลยครับ…”
พี่ปุ๊กย้ำว่า “ทันทีที่เราบอกว่าไม่เห็นด้วย เขาจะหยุดแล้วเขาจะไม่พูด เราจะไม่มีวันได้ความจริงอะไรจากเขาเลย” หน้าที่ของเราคือสร้างบรรยากาศที่ปลอดภัย ทำให้เขารู้สึกสบายใจที่จะเปิดเผยความคิดและความรู้สึกที่แท้จริงออกมา - ศิลปะแห่งการตั้งคำถาม (The Art of Questioning):
การฟังที่ดีไม่ได้หมายความว่าเราต้องเงียบอย่างเดียวนะครับ แต่ต้องรู้จักตั้งคำถามที่ทรงพลังเพื่อขุดลึกลงไปถึงความต้องการที่แท้จริง พี่ปุ๊กแนะนำประเภทคำถามที่น่าสนใจมากครับ:- คำถามปลายเปิด (Open-ended Questions): เพื่อให้เขาได้อธิบายความคิด เช่น “อาจารย์มีแนวทางในการพิจารณาเลือกใช้ยาสำหรับคนไข้กลุ่มนี้อย่างไรบ้างครับ?”
- คำถามเจาะลึกพฤติกรรม (Behavior-probing Questions): เพื่อเข้าใจกระบวนการตัดสินใจ เช่น “ก่อนที่อาจารย์จะตัดสินใจเลือกใช้ยา A อาจารย์มีขั้นตอนในการค้นหาข้อมูลหรือเปรียบเทียบกับยาอื่นอย่างไรครับ?” (เหมือนเวลาเราจะซื้อเครื่องสำอางค์ เราหาข้อมูลยังไงบ้างนั่นแหละครับ)
- คำถามเกี่ยวกับความรู้สึก (Feeling Questions): เพื่อเข้าใจผลกระทบทางอารมณ์ เช่น “หลังจากที่อาจารย์ได้ลองใช้ยาตัวใหม่กับคนไข้แล้ว อาจารย์รู้สึกอย่างไรบ้างครับกับผลตอบรับที่ได้?”
- คำถามเกี่ยวกับความต้องการที่ยังไม่ได้รับการตอบสนอง (Unmet Needs Questions): เพื่อหาโอกาสในการนำเสนอทางออก เช่น “มีอะไรที่อาจารย์คิดว่ายังขาดหายไป หรืออยากให้มีเพิ่มเติมเพื่อช่วยในการดูแลคนไข้ให้ดียิ่งขึ้นไหมครับ?”
- คำถามสมมติ (Hypothetical Questions): เพื่อกระตุ้นให้เขาคิดนอกกรอบ เช่น “ถ้าสมมติว่ามีเทคโนโลยีใหม่ที่ช่วยแก้ปัญหานี้ได้ อาจารย์คิดว่ามันควรจะมีหน้าตาหรือฟังก์ชันการทำงานอย่างไรครับ?”
พี่ปุ๊กบอกว่า “พวก Design Thinking หรือ Startup เขาจะใช้การตั้งคำถามแบบนี้เยอะมากในการสร้าง Innovation” ซึ่งมันก็จริงมากๆ ครับ
- อย่าลืม “อวัจนภาษา” (Non-Verbal Cues):
ภาษากายบอกอะไรเราได้เยอะมากครับ สีหน้า ท่าทาง น้ำเสียง การสบตา สิ่งเหล่านี้เป็นเหมือน “ซับไตเติ้ล” ที่ช่วยให้เราเข้าใจความรู้สึกที่แท้จริงของผู้พูดได้ดียิ่งขึ้น ลองสังเกตดูครับว่าตอนที่เขาพูดเรื่องนี้ เขามีท่าทีกระตือรือร้น หรือดูอึดอัดไม่สบายใจ หรือถ้าเขาเริ่มกอดอก เอนตัวหนี หรือหลบตา นั่นอาจจะเป็นสัญญาณว่าเรากำลังทำให้เขารู้สึกไม่ปลอดภัยหรือเปล่า หรือเราอาจจะกำลังพูดในสิ่งที่เขาไม่เห็นด้วยมากๆ
พี่ปุ๊กยังแนะนำเรื่อง DISC Model ว่าเป็นเครื่องมือหนึ่งที่ช่วยให้เราเข้าใจพฤติกรรมของคนแต่ละสไตล์ได้ดีขึ้น โดยเฉพาะเวลาที่เขาอยู่ภายใต้ความกดดัน ซึ่งจะช่วยให้เราปรับการสื่อสารให้เหมาะสมได้ครับ
จาก “วิกฤต” สู่ “โอกาส”: พลังของ Active Listening ที่พลิกสถานการณ์
พี่ปุ๊กเล่าเคสคลาสสิกที่แสดงให้เห็นพลังของ Active Listening ได้อย่างชัดเจนครับ มีครั้งหนึ่งที่อาจารย์หมอท่านหนึ่งซึ่งเป็นลูกค้าคนสำคัญ โทรมาหาพี่ปุ๊กด้วยน้ำเสียงที่โกรธมาก “ผมมี 3 ทางเลือกให้คุณเลือก! หนึ่ง ให้คนของคุณมาขอขมาผม! สอง และ สาม… ผมจะเลิกใช้ยาของพวกคุณทุกตัว!”
สถานการณ์แบบนี้ ถ้าเป็นเราหลายคนอาจจะรีบพูดว่า “อาจารย์ครับ ใจเย็นๆ ก่อนนะครับ มีอะไรเข้าใจผิดกันหรือเปล่าครับ?” ซึ่งพี่ปุ๊กบอกว่า “พังแน่นอน!” เพราะมันเหมือนเราไปตัดสินว่าเขาใจร้อน และไม่ได้พยายามเข้าใจความรู้สึกของเขาเลย
แต่สิ่งที่พี่ปุ๊กทำคือใช้ Active Listening ครับ “อาจารย์ครับ ฟังจากน้ำเสียงแล้ว แสดงว่าคนๆ นี้ต้องทำให้อาจารย์รู้สึกโกรธมากๆ เลยใช่ไหมครับ อาจารย์พอจะเล่าให้ผมฟังได้ไหมครับว่าเกิดอะไรขึ้น ใครทำอะไรให้อาจารย์ไม่พอใจ”
เห็นไหมครับ พี่ปุ๊กไม่ได้แก้ตัว ไม่ได้โต้แย้ง แต่ “สะท้อนความรู้สึก” ของอาจารย์ท่านนั้นกลับไป ทำให้อาจารย์รู้สึกว่ามีคนเข้าใจความโกรธของเขา และเริ่มเล่าเหตุการณ์ทั้งหมดออกมา เมื่ออาจารย์ได้ระบายและรู้สึกว่ามีคนรับฟังอย่างแท้จริง ความโกรธก็ค่อยๆ ลดลง จนในที่สุดก็สามารถหาทางออกร่วมกันได้ นี่คือตัวอย่างที่ชัดเจนว่า Active Listening สามารถเปลี่ยนวิกฤตให้เป็นโอกาสได้อย่างไร
ข้อผิดพลาดที่พบบ่อย และ “อคติ” ตัวร้ายทำลายการฟัง
แน่นอนว่าไม่มีใครทำได้สมบูรณ์แบบตั้งแต่แรกครับ พี่ปุ๊กชี้ให้เห็นข้อผิดพลาดที่คนมักจะทำกันบ่อยๆ คือ “การมีอคติ” (Bias) ถ้าเรามีอคติกับใครสักคนไปแล้ว หรือมีอารมณ์ที่ไม่ดีในขณะนั้น มันยากมากที่เราจะเปิดใจฟังเพื่อทำความเข้าใจเขาจริงๆ โดยเฉพาะกับคนใกล้ตัว ที่เรามักจะเผลอใช้อารมณ์และความเอาแต่ใจตัวเองมากกว่าเวลาคุยกับคนนอก
แล้วถ้าเราเจอคนที่อคติกับเราล่ะ? พี่ปุ๊กแนะนำให้ใช้หลักการ “บัญชีออมใจ” (Emotional Bank Account) จากหนังสือ 7 Habits ครับ คือค่อยๆ สะสมความรู้สึกดีๆ ด้วยการใช้ Active Listening กับเขาทุกครั้งที่เจอ เมื่อเขารู้สึกว่าเราให้เกียรติและให้คุณค่าเขาอยู่เสมอ อคติที่มีก็จะค่อยๆ ลดลงได้ครับ แม้จะต้องใช้เวลาก็ตาม
คำแนะนำ: Selling is NOT Telling, It’s ASKING and LISTENING
สำหรับพวกเราที่อยู่ในวงการที่ต้องมีการนำเสนอ ขาย หรือโน้มน้าวใจคน ไม่ว่าจะเป็นวงการยา ธุรกิจ หรือแม้แต่การทำงานในชีวิตประจำวัน พี่ปุ๊กฝากคำแนะนำที่ทรงพลังไว้ว่า “Selling is NOT telling, it’s asking and listening.” การขายที่เก่งไม่ใช่คนที่พูดเก่งที่สุด แต่คือคนที่ “ฟัง” เก่งที่สุดต่างหาก
“เวลาไปหาลูกค้า เรามี Objective นะที่เราอยากได้ แต่บางทีพอไปอยู่ตรงนั้นเนี่ย อย่ายึดแต่ Objective ของตัวเองจนไม่ฟังลูกค้า แล้วก็อย่ากลัวลูกค้าด่าด้วย เพราะลูกค้าด่าเนี่ย คือเขากำลังบอกความคาดหวังของเขาให้เราฟัง” คำพูดนี้คมคายและเป็นจริงอย่างที่สุดครับ
แล้วเราจะเริ่มฝึก Active Listening ในชีวิตประจำวันได้อย่างไร?
ง่ายที่สุดเลยครับ พี่ปุ๊กแนะนำว่า “ฝึกฟังให้มากกว่าพูดก่อน” ลองเริ่มจากคนใกล้ตัว เวลาที่เพื่อนหรือคนในครอบครัวมาปรึกษาอะไรเรา ลอง “ฝึกฟังให้จบก่อน” แล้วค่อยๆ ใช้เทคนิคการสะท้อนความรู้สึก (Reflect) ที่เราคุยกันไป “ที่เล่ามาทั้งหมดนี้ คือรู้สึกแบบนี้ใช่ไหม? อะไรทำให้รู้สึกแบบนั้น? ดูเหมือนว่ากำลังกังวลเรื่องนี้อยู่ใช่ไหม?”
พี่ปุ๊กยังให้หลักการ “Feel-Felt-Found” ที่น่าสนใจครับ
- Feel: พยายามทำความเข้าใจและสะท้อน “ความรู้สึก” ของเขาออกมา
- Felt: ถ้าเราเคยมีประสบการณ์คล้ายๆ กัน ลองแบ่งปันว่า “เราก็เคยรู้สึกแบบนั้นเหมือนกันนะ ตอนนั้น…” มันจะทำให้เขารู้สึกว่าเราเป็นพวกเดียวกับเขา
- Found: หลังจากที่เขารู้สึกว่าเราเข้าใจและเป็นพวกเดียวกับเขาแล้ว เราถึงค่อยนำเสนอสิ่งที่เรา “ค้นพบ” หรือทางออกที่เราอยากจะแนะนำ (“Found”) ซึ่งตอนนั้นแหละครับที่เขาจะเปิดใจรับฟังเรามากขึ้น
การสัมภาษณ์ครั้งนั้นจบลงด้วยความรู้สึกอิ่มเอมใจของทั้งผมและน้องนักศึกษาฝึกงานครับ เราได้เรียนรู้ว่าทักษะที่ดูเหมือนจะพื้นฐานอย่าง “การฟัง” แท้จริงแล้วมันคือ “พลัง” ที่สามารถสร้างความสัมพันธ์ที่ดี แก้ไขปัญหาที่ซับซ้อน และนำไปสู่ความสำเร็จในทุกๆ ด้านของชีวิตได้จริงๆ
ส่วนบทความฉบับเต็มๆ รอน้องเรียบเรียงมาให้อ่านเร็วๆ นี้นะครับ
แล้วคุณผู้อ่านล่ะครับ วันนี้คุณ “ได้ยิน” หรือ “รับฟังอย่างเข้าใจ” คนรอบข้างคุณแล้วหรือยัง? ลองนำเทคนิคเหล่านี้ไปปรับใช้ดูนะครับ ผมเชื่อว่าคุณจะค้นพบพลังที่ซ่อนอยู่ในการฟังอย่างแน่นอนครับ.
Active Listening Flow Model







